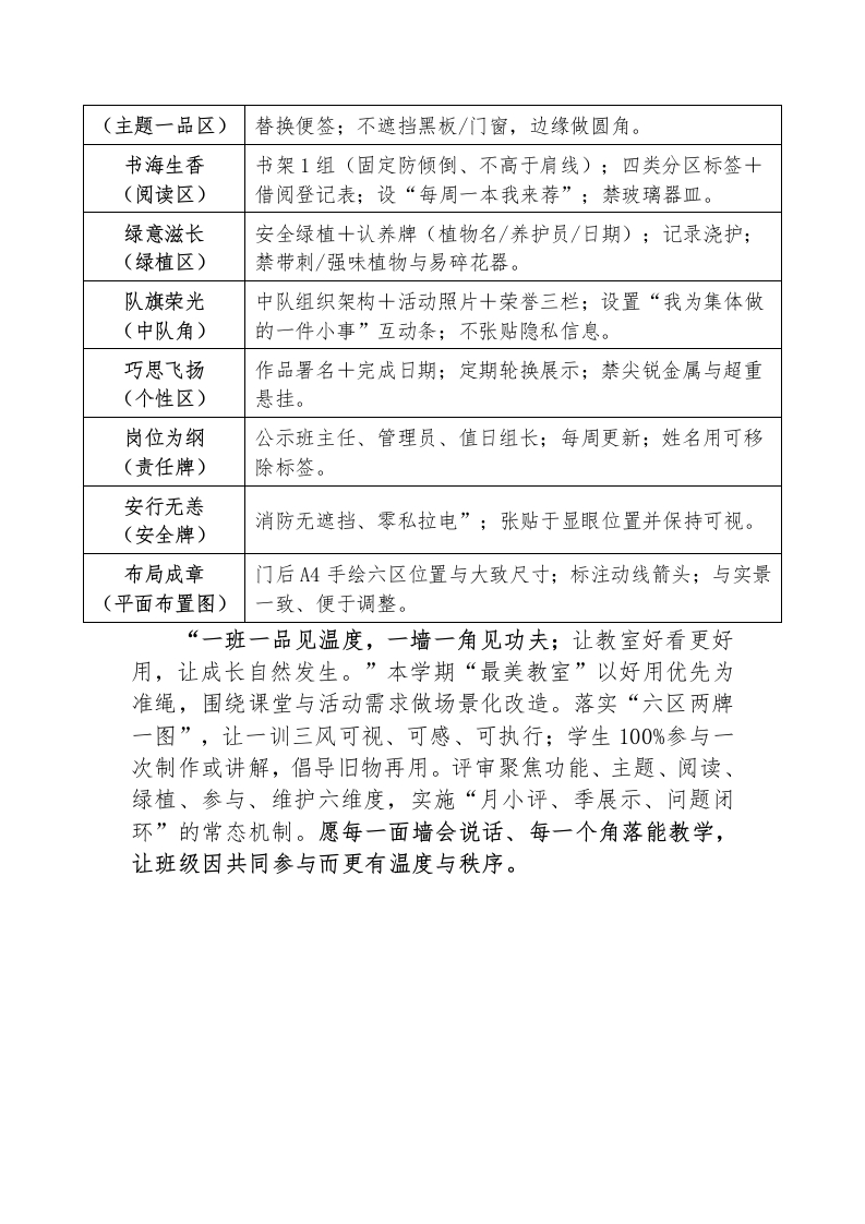
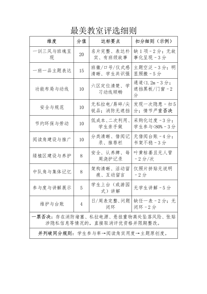
2025年中小学最美教室评选方案晨晨老师6个月前发布关注私信0.28MB4页04514 以下为资料部分截图预览,下载后为超高清原文件。 第1页 / 共4页 第2页 / 共4页 第3页 / 共4页 试读已结束,还剩1页,您可下载完整版后进行离线阅读 加入VIP,享海量教务资料,无限制免费下载所有材料 2025年中小学最美教室评选方案此内容为付费资源,请付费后查看¥9.99¥15.99VIP会员免费代理(享70%分佣)免费立即购买您当前未登录!建议登陆后购买,可保存购买订单付费资源© 版权声明文章版权归作者所有,未经允许请勿转载。THE END专用教室 文本预览 中小学“最美教室”评选方案一方寸之间藏天地,陋室无言皆育人一、指导思想为扎实推进班级软文化和环境育人,构建低成本、可复制、可持续的班级生态,以“让空间说话”为核心,鼓励用朴素文字与真实照片讲述班级的小故事:一张前后对比图、一则同学的使用感受、三条可执行的班级承诺。减少堆砌式装饰,强化可读性与可参与性:每个展示都有负责人、每件作品都有说明、每个角落都有用途让教室从“好看”走向“好用、好学、好管”。二、活动目标有标识:每班形成“班级文化名片”(班名、口号、班风、班训、班主任寄语、班徽)并上墙。有功能:完成“六区”基础布置(见第四部分),并能支撑日常学习与活动。有参与:全体学生100%参与一次设计/制作或讲解任务:有安全:实现“零隐患、零违禁、零占通道”。三、活动原则三低:低成本(建议≤200元/班)、低风险、低维护。三自:自主设计、自主施工、自主讲解。三不:不攀比、不铺张、不照抄照搬。一训三风落地:校训、校风、教风、学风转化为可看可感的班级行为约定与日常仪式。四、空间分区与布置要点区域要求德礼成章上墙“一训三风”十班级文化名片(班名、口号、班风、(班魂墙)班训、寄语、班徽);配3-5张“班魂小故事”照片并附一句说明:一品流芳班徽/班歌/口号十值日岗位牌;设置“梦想树/愿望夹”可 查看更多 收起部分 喜欢就支持一下吧点赞14 分享QQ空间微博QQ好友海报分享复制链接收藏
暂无评论内容