教务文库
  • 教务PPT
    • 公开课
    • 其他PPT
    • 家长会
    • 班会PPT
  • 党建资料
    • 党课党建
    • 党风廉政
    • 心得体会
  • 德育工作
    • 体育艺术
    • 全年活动
    • 劳动教育
    • 师德师风
    • 心理健康
    • 演讲致词
    • 班主任培训
  • 教学教研
    • 专用教室
    • 作业设计
    • 教案课件
    • 校本研修
  • 安全教育
    • 安全活动
    • 安全课件
    • 控辍保学
    • 教育记录
  • 班主任库
    • 常用文档
    • 发言讲话
    • 师生讲稿
    • 班级管理
  • 少队资料
    • 工作发言
    • 活动方案
    • 管理方案
  • 其他资料
    • 书香校园
    • 垃圾分类
    • 校园广播
    • 综合资料
  • 头像
      开通会员 尊享会员权益
      登录
      注册
      找回密码

      快速登录

      微信登录
发布
发布文章创建话题创建版块发布帖子文档发布
开通会员
VIP会员
VIP会员
VIP会员开通VIP会员

    39元/半年

    65/一年

    199元/永久

开通VIP会员
代理(享70%分佣)
代理(享70%分佣)
代理(享70%分佣)开通代理(享70%分佣)
  • 享70%的分佣
开通代理(享70%分佣)
  • 教务PPT
    • 公开课
    • 其他PPT
    • 家长会
    • 班会PPT
  • 党建资料
    • 党课党建
    • 党风廉政
    • 心得体会
  • 德育工作
    • 体育艺术
    • 全年活动
    • 劳动教育
    • 师德师风
    • 心理健康
    • 演讲致词
    • 班主任培训
  • 教学教研
    • 专用教室
    • 作业设计
    • 教案课件
    • 校本研修
  • 安全教育
    • 安全活动
    • 安全课件
    • 控辍保学
    • 教育记录
  • 班主任库
    • 常用文档
    • 发言讲话
    • 师生讲稿
    • 班级管理
  • 少队资料
    • 工作发言
    • 活动方案
    • 管理方案
  • 其他资料
    • 书香校园
    • 垃圾分类
    • 校园广播
    • 综合资料
开通会员 尊享会员权益
登录
注册
找回密码

快速登录

微信登录
管理方案
分类
    教务PPT教学教研安全教育少队资料校长工作班主任库党建资料德育工作热门分类其他资料
子分类
    计划总结工作发言活动方案管理方案
排序
  • 更新
  • 发布
  • 浏览
  • 点赞
  • 评论
  • 收藏
  • 售价
  • 积分
  • 销量
  • 随机
    更新浏览点赞评论
从大江南北到五湖四海——小学高段红色榜样在我心中少先队队课教案1-教务文库

从大江南北到五湖四海——小学高段红色榜样在我心中少先队队课教案1

3个月前
0.25MB19页04315
2025年优质少先队活动课案例推荐表.docx——“叶”起守护一城绿-教务文库

2025年优质少先队活动课案例推荐表.docx——“叶”起守护一城绿

3个月前
2.81MB6页0469
2025年优质少先队活动课案例推荐表.docx“河”你为家乡添一蓝-教务文库

2025年优质少先队活动课案例推荐表.docx“河”你为家乡添一蓝

3个月前
0.53MB5页02412
流动红旗评选班级卫生整洁情况检查表-教务文库

流动红旗评选班级卫生整洁情况检查表

5个月前
68.29KB0.14MB1页02612
班级卫生值日表-教务文库

班级卫生值日表

5个月前
75.06KB1页0436
班级量化考核第x周-教务文库

班级量化考核第x周

5个月前
0.11MB1页0266
班干部与课代表工作职责表-教务文库

班干部与课代表工作职责表

5个月前
0.15MB1页05412
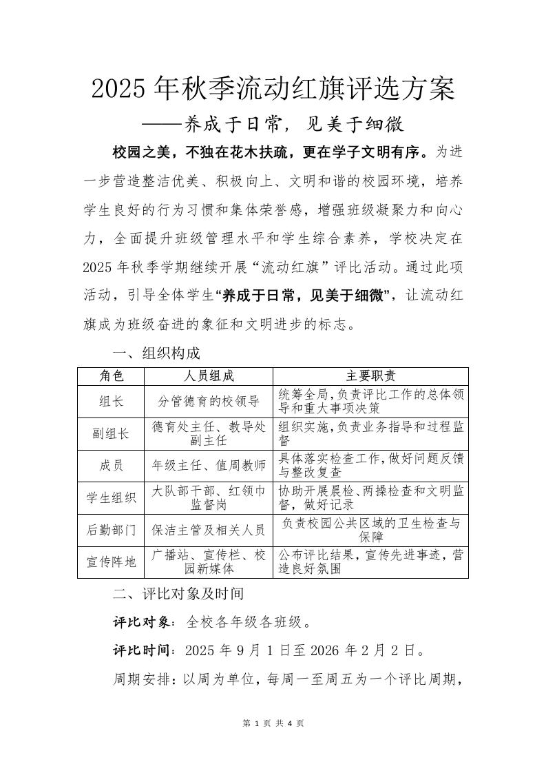
2025年秋季流动红旗评选方案-教务文库

2025年秋季流动红旗评选方案

5个月前
0.38MB4页0355
学校跑操管理制度(2025修订版)-教务文库

学校跑操管理制度(2025修订版)

5个月前
17.67KB8页03614
学校政教处政教员加分激励实施方案(试行)-教务文库

学校政教处政教员加分激励实施方案(试行)

5个月前
21.79KB8页02913
加载更多
  • 教务文库

  • Copyright © 2025 · 教务文库 ·  黔ICP备2025052586号-2
    扫一扫加微信-教务文库
  • 扫码加QQ群-教务文库

    扫码加QQ群

    扫码加微信-教务文库

    扫码加微信
限时活动抢购中
限时活动抢购中
教务文库vip永久会员限时抢购中,原价299元现价99元,活动还剩最后三天
查看详情
发布文章创建话题创建版块发布帖子
扫码添加微信-教务文库
在手机上浏览此页面

教务文库
教务文库
登录
没有账号?立即注册
用户名或邮箱
登录密码
找回密码

社交账号登录

微信登录
注册
已有账号,立即登录
设置用户名
设置密码
重复密码
扫码登录
使用其它方式登录或注册扫码登录

限时特惠

一学期(6个月)低至39元

一学年(12个月)低至65元

永久会员(永久有效)199元

教师首选、享受精品成套资源包

会员全站资源免费、不限次数、随时下载、手机电脑都可查阅,让您工作效率翻倍

系统覆盖老师常用资料、实时更新、已有10万+份

点击开通会员