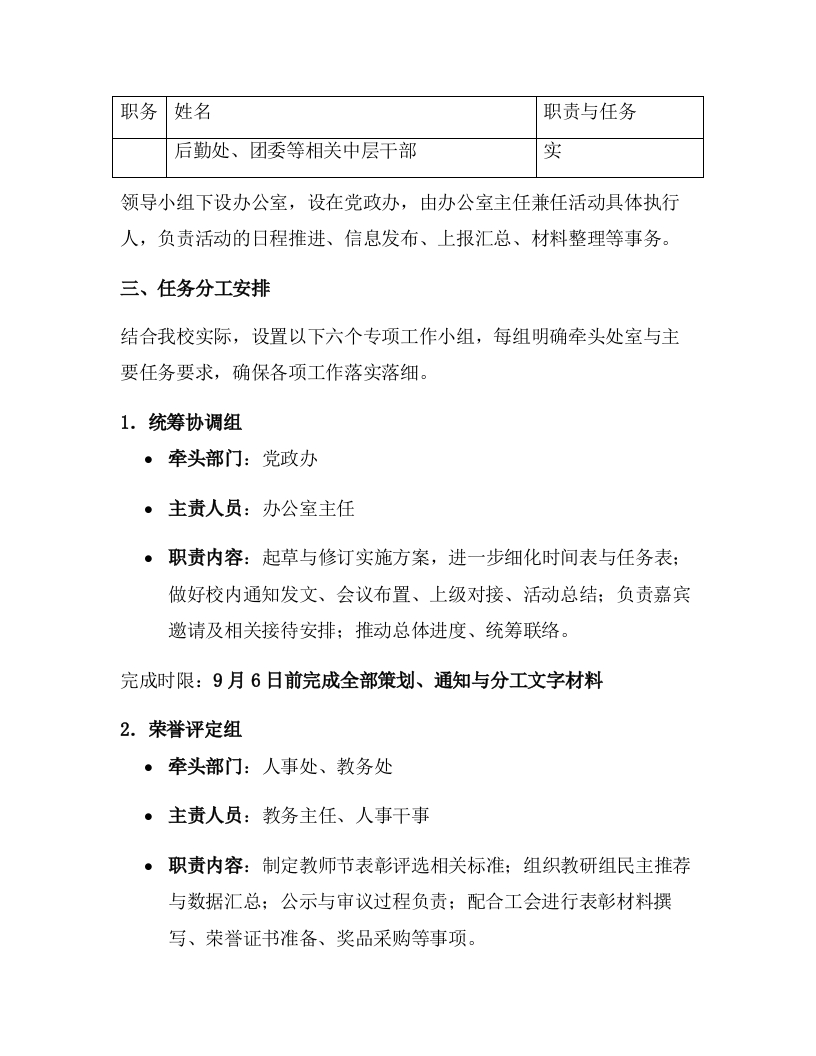
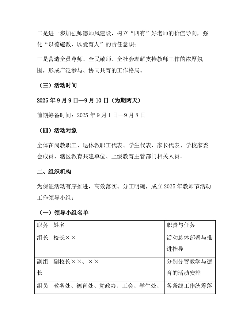
2025年学校教师节庆祝活动方案晨晨老师6个月前发布关注私信32.15KB15页0325 以下为资料部分截图预览,下载后为超高清原文件。 第1页 / 共15页 第2页 / 共15页 第3页 / 共15页 第4页 / 共15页 试读已结束,还剩11页,您可下载完整版后进行离线阅读 加入VIP,享海量教务资料,无限制免费下载所有材料 2025年学校教师节庆祝活动方案此内容为付费资源,请付费后查看¥9.99¥15.99VIP会员免费代理(享70%分佣)免费立即购买您当前未登录!建议登陆后购买,可保存购买订单付费资源© 版权声明文章版权归作者所有,未经允许请勿转载。THE END重要节日 文本预览 2025年学校教师节庆祝活动方案为深入学习贯彻党的二十大精神,落实立德树人根本任务,进一步营造尊师重教的良好氛围,展示新时代教师在教育高质量发展中的主力军作用,增强教师的职业荣誉感、使命感与归属感,根据《关于做好2025年教师节庆祝活动有关工作的通知》(教基(2025)27号)等文件精神,结合我校工作实际与教师队伍建设需要,特制定本次教师节庆祝活动实施方案。一、活动总则(一)活动主题“躬耕教坛强国有我,勤勉育人润泽万家”一××学校庆祝第41个教师节系列活动本次活动立足学校教育内涵发展,注重师德弘扬与典型选树并重,突出学生参与、家庭支持、社会支持共同发力,充分展示学校教师的职业风采与精神风貌,营造崇文尚师的教育生态。(二)活动宗旨一是通过系列活动表达学校和社会对广大教职员工的关心关爱和诚挚祝福: 查看更多 收起部分 喜欢就支持一下吧点赞5 分享QQ空间微博QQ好友海报分享复制链接收藏
暂无评论内容