教务文库
  • 教务PPT
    • 公开课
    • 其他PPT
    • 家长会
    • 班会PPT
  • 党建资料
    • 党课党建
    • 党风廉政
    • 心得体会
  • 德育工作
    • 体育艺术
    • 全年活动
    • 劳动教育
    • 师德师风
    • 心理健康
    • 演讲致词
    • 班主任培训
  • 教学教研
    • 专用教室
    • 作业设计
    • 教案课件
    • 校本研修
  • 安全教育
    • 安全活动
    • 安全课件
    • 控辍保学
    • 教育记录
  • 班主任库
    • 常用文档
    • 发言讲话
    • 师生讲稿
    • 班级管理
  • 少队资料
    • 工作发言
    • 活动方案
    • 管理方案
  • 其他资料
    • 书香校园
    • 垃圾分类
    • 校园广播
    • 综合资料
  • 头像
      开通会员 尊享会员权益
      登录
      注册
      找回密码

      快速登录

      微信登录
发布
发布文章创建话题创建版块发布帖子文档发布
开通会员
VIP会员
VIP会员
VIP会员开通VIP会员

    36元/半年

    65/一年

    199元/永久

开通VIP会员
代理(享70%分佣)
代理(享70%分佣)
代理(享70%分佣)开通代理(享70%分佣)
  • 享70%的分佣
开通代理(享70%分佣)
  • 教务PPT
    • 公开课
    • 其他PPT
    • 家长会
    • 班会PPT
  • 党建资料
    • 党课党建
    • 党风廉政
    • 心得体会
  • 德育工作
    • 体育艺术
    • 全年活动
    • 劳动教育
    • 师德师风
    • 心理健康
    • 演讲致词
    • 班主任培训
  • 教学教研
    • 专用教室
    • 作业设计
    • 教案课件
    • 校本研修
  • 安全教育
    • 安全活动
    • 安全课件
    • 控辍保学
    • 教育记录
  • 班主任库
    • 常用文档
    • 发言讲话
    • 师生讲稿
    • 班级管理
  • 少队资料
    • 工作发言
    • 活动方案
    • 管理方案
  • 其他资料
    • 书香校园
    • 垃圾分类
    • 校园广播
    • 综合资料
开通会员 尊享会员权益
登录
注册
找回密码

快速登录

微信登录
教学教研
分类
    教务PPT教学教研安全教育少队资料校长工作班主任库党建资料德育工作热门分类其他资料
子分类
    教研计划计划总结考核制度教案课件作业设计课标解读校本研修专用教室课题征文试卷知识点课后服务
排序
  • 更新
  • 发布
  • 浏览
  • 点赞
  • 评论
  • 收藏
  • 售价
  • 积分
  • 销量
  • 随机
    更新浏览点赞评论
安全工作总结(安全排查报告)-教务文库

安全工作总结(安全排查报告)

4个月前
17.44KB8页04915
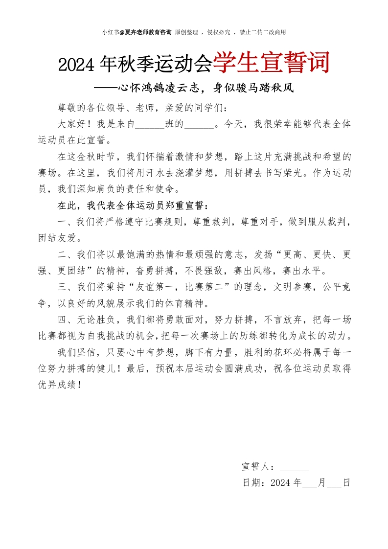
2024年秋季运动会学生宣誓词(1)-教务文库

2024年秋季运动会学生宣誓词(1)

4个月前
0.36MB1页03112
学校“拒绝零食进校园”活动方案-教务文库

学校“拒绝零食进校园”活动方案

4个月前
17.29KB6页04013
九年级初三上册美术教学计划-教务文库

九年级初三上册美术教学计划

2个月前
19.44KB6页0378
【高中】【语文上】【秋季】开学第一课《“语”你相遇今朝》(有ppt)-教务文库

【高中】【语文上】【秋季】开学第一课《“语”你相遇今朝》(有ppt)

3个月前
23.42KB6页04911
《小书签大梦想——我的成长时光轴》队会课ppt-教务文库

《小书签大梦想——我的成长时光轴》队会课ppt

3个月前
18.09MB21页02715
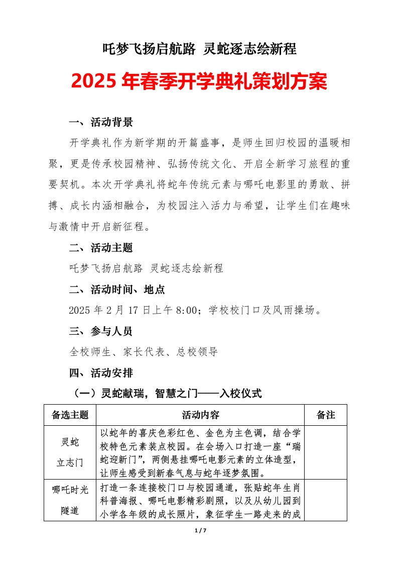
2025年春季开学典礼策划方案(第二版)-教务文库

2025年春季开学典礼策划方案(第二版)

3个月前
22.33KB7页0379
2025年春季学校教科研工作计划-教务文库

2025年春季学校教科研工作计划

3个月前
0.35MB7页02410
2025蛇年春季开学典礼校长致辞稿-教务文库

2025蛇年春季开学典礼校长致辞稿

3个月前
23.45KB8页04415
锚定育人坐标——2025年春季学期德育工作总结(汇报)-教务文库

锚定育人坐标——2025年春季学期德育工作总结(汇报)

3个月前
22.11KB11页04410
加载更多
  • 教务文库

  • Copyright © 2025 · 教务文库 ·  黔ICP备2025052586号-2
    扫一扫加微信-教务文库
  • 扫码加QQ群-教务文库

    扫码加QQ群

    扫码加微信-教务文库

    扫码加微信
限时活动抢购中
限时活动抢购中
教务文库vip永久会员限时抢购中,原价299元现价99元,活动还剩最后三天
查看详情
发布文章创建话题创建版块发布帖子
扫码添加微信-教务文库
在手机上浏览此页面

教务文库
教务文库
登录
没有账号?立即注册
用户名或邮箱
登录密码
找回密码

社交账号登录

微信登录
注册
已有账号,立即登录
设置用户名
设置密码
重复密码
扫码登录
使用其它方式登录或注册扫码登录

限时特惠

一学期(6个月)低至39元

一学年(12个月)低至65元

永久会员(永久有效)199元

教师首选、享受精品成套资源包

会员全站资源免费、不限次数、随时下载、手机电脑都可查阅,让您工作效率翻倍

系统覆盖老师常用资料、实时更新、已有10万+份

点击开通会员