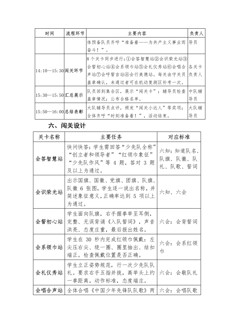
2025年入队知识闯关活动方案晨晨老师6个月前发布关注私信0.25MB4页02812 以下为资料部分截图预览,下载后为超高清原文件。 第1页 / 共4页 第2页 / 共4页 试读已结束,还剩2页,您可下载完整版后进行离线阅读 加入VIP,享海量教务资料,无限制免费下载所有材料 2025年入队知识闯关活动方案此内容为付费资源,请付费后查看¥9.99¥15.99VIP会员免费代理(享70%分佣)免费立即购买您当前未登录!建议登陆后购买,可保存购买订单付费资源© 版权声明文章版权归作者所有,未经允许请勿转载。THE END活动方案 文本预览 2025年入队知识闯关活动方案一入队闯关启新程·星星火炬伴我行一、活动目的为深入贯彻落实全国少工委关于“分批入队”的工作要求,确保一年级预备少先队员在入队前接受系统的教育与考核,我校特举办“入队知识大闯关”活动。本次活动以“六知、六会、一做”为核心标准,采用寓教于乐的方式,引导预备队员学习和掌握少先队基础知识与基本技能,增强组织认同感和责任感,培养热爱祖国、团结友爱的新时代少年儿童,为正式入队做好充分准备。二、活动主题入队闯关启新程·星星火炬伴我行三、活动时间与地点时间:2025年10月10日下午14:00一16:00地点:学校操场及多功能教室设置七个闯关点位四、活动对象一年级全体预备少先队员、高年级优秀少先队员、中队辅导员、班主任教师、少先队大队部干部与志愿家长五、活动流程时问流程环节主要内容负责人各班班主任清点人数,发放《闯关卡》,队员佩各班班13:40一14:00集合准备戴胸牌,整队进入操场。主任14:00一14:10启动仪式大队辅导员介绍活动目的、规则和注意事项;全大队辅 查看更多 收起部分 喜欢就支持一下吧点赞12 分享QQ空间微博QQ好友海报分享复制链接收藏
暂无评论内容