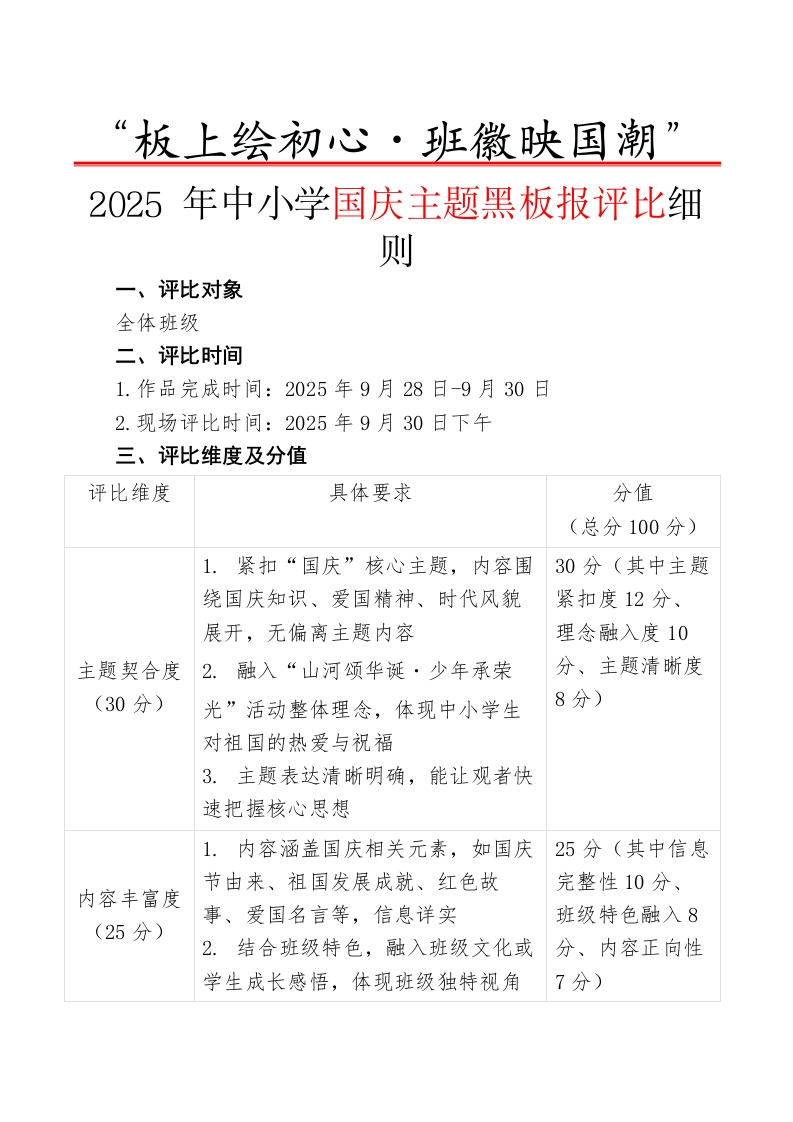
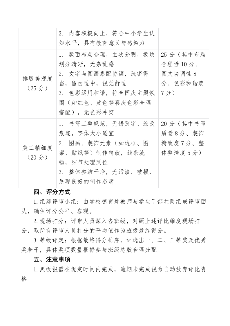
“板上绘初心・班徽映国潮”——2025年中小学国庆主题黑板报评比细则晨晨老师6个月前发布关注私信19.89KB3页02510 以下为资料部分截图预览,下载后为超高清原文件。 第1页 / 共3页 第2页 / 共3页 试读已结束,还剩1页,您可下载完整版后进行离线阅读 加入VIP,享海量教务资料,无限制免费下载所有材料 “板上绘初心・班徽映国潮”——2025年中小学国庆主题黑板报评比细则此内容为付费资源,请付费后查看¥9.99¥15.99VIP会员免费代理(享70%分佣)免费立即购买您当前未登录!建议登陆后购买,可保存购买订单付费资源© 版权声明文章版权归作者所有,未经允许请勿转载。THE END综合资料 文本预览 “板上绘初心·班徽映国潮”2025年中小学国庆主题黑板报评比细则一、评比对象全体班级二、评比时间1.作品完成时间:2025年9月28日-9月30日2.现场评比时间:2025年9月30日下午三、评比维度及分值评比维度具体要求分值(总分100分)1.紧扣“国庆”核心主题,内容围30分(其中主题绕国庆知识、爱国精神、时代风貌紧扣度12分、展开,无偏离主题内容理念融入度10主题契合度2.融入“山河颂华诞·少年承荣分、主题清晰度(30分)光”活动整体理念,体现中小学生8分)对祖国的热爱与祝福3.主题表达清晰明确,能让观者快速把握核心思想1.内容涵盖国庆相关元素,如国庆25分(其中信息节由来、祖国发展成就、红色故完整性10分、内容丰富度事、爱国名言等,信息详实班级特色融入8(25分)2.结合班级特色,融入班级文化或分、内容正向性学生成长感悟,体现班级独特视角7分) 查看更多 收起部分 喜欢就支持一下吧点赞10 分享QQ空间微博QQ好友海报分享复制链接收藏
暂无评论内容