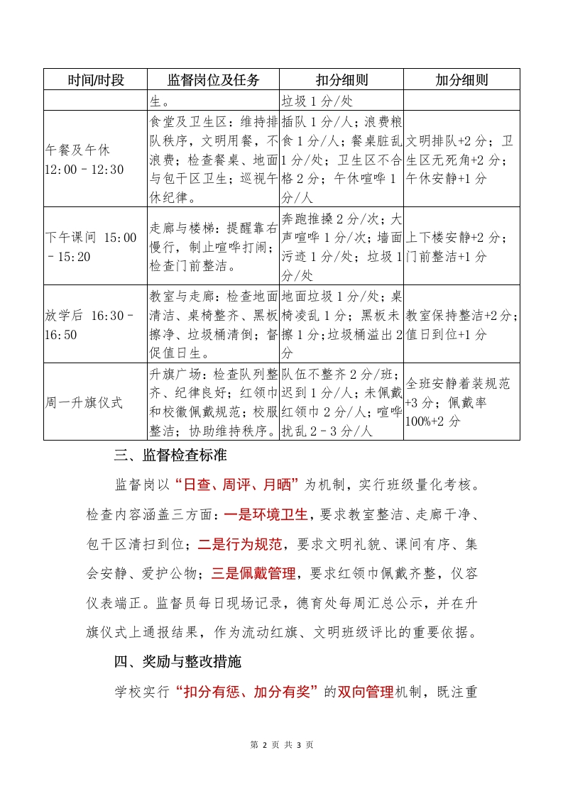
2025年秋季学期红领巾监督岗管理制度晨晨老师6个月前发布关注私信0.29MB3页0249 以下为资料部分截图预览,下载后为超高清原文件。 第1页 / 共3页 第2页 / 共3页 试读已结束,还剩1页,您可下载完整版后进行离线阅读 加入VIP,享海量教务资料,无限制免费下载所有材料 2025年秋季学期红领巾监督岗管理制度此内容为付费资源,请付费后查看¥9.99¥15.99VIP会员免费代理(享70%分佣)免费立即购买您当前未登录!建议登陆后购买,可保存购买订单付费资源© 版权声明文章版权归作者所有,未经允许请勿转载。THE END活动方案 文本预览 红领巾监督岗管理制度一监督在岗,责任在心把“胸前一抹红”转化为“行动一份责”,红领巾监督岗是我校少先队工作的常设岗位,是展示少先队员责任意识的重要平台。以红领巾为标志,发挥示范与监督作用,引导学生自觉遵守校纪校规,养成文明礼貌、勤俭自律、整洁有序的良好习惯。一、组织与职责红领巾监督岗由校大队部统一领导,德育处统筹协调,各中队具体落实。大队辅导员是监督岗的直接责任人,负责值岗安排、考核反馈和奖惩评比;中队辅导员承担日常指导和督促职能,确保监督员在岗在责、文明执勤。监督员由各中队推荐政治素质好、责任心强、纪律意识高的队员担任。二、值岗时间与职责监督岗实行分时段、分岗位、分任务的值岗机制,采取“两人一组、搭档监督”的模式,确保检查全面覆盖、监督不留盲区。具体安排如下:时间时段监督岗位及任务扣分细则加分细则校门口与走廊:检查红未佩戴红领巾2分/早读及晨会前领巾佩戴、校服整洁、人;佩戴不规范1分全班佩戴整齐+2分;7:30-7:50文明进校;制止追逐推人:仪容不整1分/人:问好礼貌+1分搡;提醒问候礼仪。喧哗追逐1分/次大课间10:00-楼道与操场:监督广播不做操或敷衍1-2分播操整齐有力+2操规范,口号洪亮;制/人;追逐打闹2分/10:20止打闹;检查走廊卫分;楼道整洁+1分次;喧哗扰乱1分/次;第1页共3页 查看更多 收起部分 喜欢就支持一下吧点赞9 分享QQ空间微博QQ好友海报分享复制链接收藏
暂无评论内容