教务文库
  • 教务PPT
    • 公开课
    • 其他PPT
    • 家长会
    • 班会PPT
  • 党建资料
    • 党课党建
    • 党风廉政
    • 心得体会
  • 德育工作
    • 体育艺术
    • 全年活动
    • 劳动教育
    • 师德师风
    • 心理健康
    • 演讲致词
    • 班主任培训
  • 教学教研
    • 专用教室
    • 作业设计
    • 教案课件
    • 校本研修
  • 安全教育
    • 安全活动
    • 安全课件
    • 控辍保学
    • 教育记录
  • 班主任库
    • 常用文档
    • 发言讲话
    • 师生讲稿
    • 班级管理
  • 少队资料
    • 工作发言
    • 活动方案
    • 管理方案
  • 其他资料
    • 书香校园
    • 垃圾分类
    • 校园广播
    • 综合资料
  • 头像
      开通会员 尊享会员权益
      登录
      注册
      找回密码

      快速登录

      微信登录
发布
发布文章创建话题创建版块发布帖子文档发布
开通会员
VIP会员
VIP会员
VIP会员开通VIP会员

    39元/半年

    65/一年

    199元/永久

开通VIP会员
代理(享70%分佣)
代理(享70%分佣)
代理(享70%分佣)开通代理(享70%分佣)
  • 享70%的分佣
开通代理(享70%分佣)
  • 教务PPT
    • 公开课
    • 其他PPT
    • 家长会
    • 班会PPT
  • 党建资料
    • 党课党建
    • 党风廉政
    • 心得体会
  • 德育工作
    • 体育艺术
    • 全年活动
    • 劳动教育
    • 师德师风
    • 心理健康
    • 演讲致词
    • 班主任培训
  • 教学教研
    • 专用教室
    • 作业设计
    • 教案课件
    • 校本研修
  • 安全教育
    • 安全活动
    • 安全课件
    • 控辍保学
    • 教育记录
  • 班主任库
    • 常用文档
    • 发言讲话
    • 师生讲稿
    • 班级管理
  • 少队资料
    • 工作发言
    • 活动方案
    • 管理方案
  • 其他资料
    • 书香校园
    • 垃圾分类
    • 校园广播
    • 综合资料
开通会员 尊享会员权益
登录
注册
找回密码

快速登录

微信登录
党课党建 第2页
分类
    教务PPT教学教研安全教育少队资料校长工作班主任库党建资料德育工作热门分类其他资料
子分类
    党风廉政心得体会讲稿讲话党课党建
排序
  • 更新
  • 发布
  • 浏览
  • 点赞
  • 评论
  • 收藏
  • 售价
  • 积分
  • 销量
  • 随机
    更新浏览点赞评论
学校3月份主题党日活动总结-教务文库

学校3月份主题党日活动总结

7个月前
14.55KB4页02313
学校“三重一大”事项集体决策制度及会议记录-教务文库

学校“三重一大”事项集体决策制度及会议记录

7个月前
28.43KB18页0316
新时代下的校园党建功能室这样设计-教务文库

新时代下的校园党建功能室这样设计

7个月前
13.95KB3页04610
小学五好党支部事迹-教务文库

小学五好党支部事迹

7个月前
11KB1页03510
夏老师——2025年春季学期团委工作计划-教务文库

夏老师——2025年春季学期团委工作计划

7个月前
0.18MB5页0347
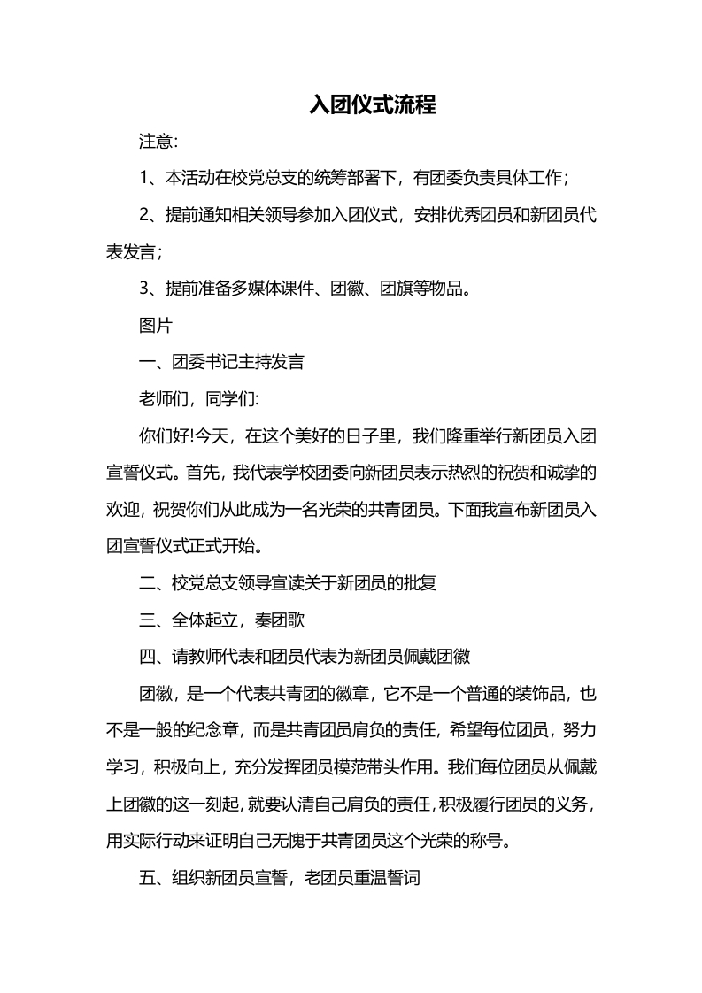
入团仪式流程-教务文库

入团仪式流程

7个月前
13.25KB2页0278
入党申请书-教务文库

入党申请书

7个月前
12.17KB2页02712
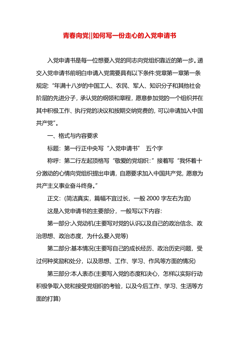
青春向党‖如何写一份走心的入党申请书-教务文库

青春向党‖如何写一份走心的入党申请书

7个月前
13.70KB3页0377
公司XX届职代会工作报告(2025年)-教务文库

公司XX届职代会工作报告(2025年)

7个月前
49.61KB25页0245
党建品牌创建汇报资料-教务文库

党建品牌创建汇报资料

7个月前
0.43MB6页0405
加载更多
  • 教务文库

  • Copyright © 2025 · 教务文库 ·  黔ICP备2025052586号-2
    扫一扫加微信-教务文库
  • 扫码加QQ群-教务文库

    扫码加QQ群

    扫码加微信-教务文库

    扫码加微信
限时活动抢购中
限时活动抢购中
教务文库vip永久会员限时抢购中,原价299元现价99元,活动还剩最后三天
查看详情
发布文章创建话题创建版块发布帖子
扫码添加微信-教务文库
在手机上浏览此页面

教务文库
教务文库
登录
没有账号?立即注册
用户名或邮箱
登录密码
找回密码

社交账号登录

微信登录
注册
已有账号,立即登录
设置用户名
设置密码
重复密码
扫码登录
使用其它方式登录或注册扫码登录

限时特惠

一学期(6个月)低至39元

一学年(12个月)低至65元

永久会员(永久有效)199元

教师首选、享受精品成套资源包

会员全站资源免费、不限次数、随时下载、手机电脑都可查阅,让您工作效率翻倍

系统覆盖老师常用资料、实时更新、已有10万+份

点击开通会员